上纬新材官宣!90后“天才少年”稚晖君当选董事长
zhiyongz
阅读:
2025-11-26 16:27:34
评论:0
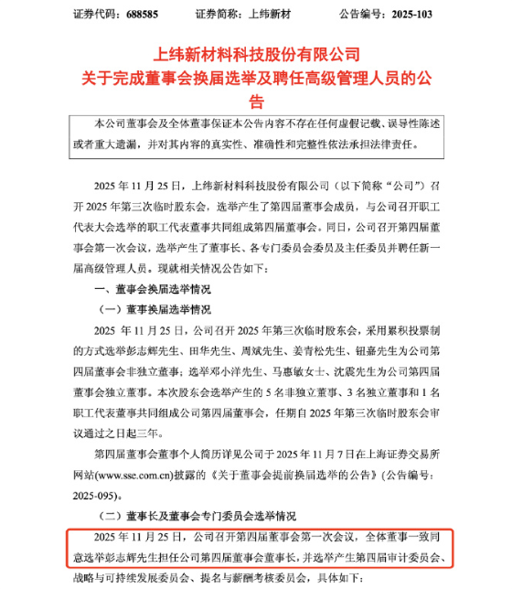
快科技11月26日消息,B站硬核UP主稚晖君,现在是A股上市公司董事长了。据上纬新材昨晚公告,公司全体董事一致同意选举彭志辉为第四届董事会董事长。

上纬新材官宣!90后“天才少年”稚晖君当选董事长
公开资料显示,彭志辉生于1993年,曾是华为“天才少年”,如今是B站的“顶流”科技UP主,被粉丝称作“稚晖君”“野生钢铁侠”。同时,他也是人形机器人领域“独角兽”企业智元机器人的联合创始人、总裁兼CTO(首席技术官)。
2018年,彭志辉硕士毕业于电子科技大学,第二年他在B站做UP主开始走红。2020年,彭志辉通过七轮面试,成功加入华为“天才少年”计划,入职华为计算产品线昇腾部门,主要方向是AI边缘异构计算领域。
2022年底,为了追求个人梦想,彭志辉从华为离职,开始了创业之旅。
2023年2月,智元机器人成立,彭志辉的身份是联合创始人、总裁、CTO。

上纬新材官宣!90后“天才少年”稚晖君当选董事长
【本文结束】出处:快科技
本文 三波网 原创,转载保留链接!网址:https://bbbr.net/articles/65010.html
声明
1.本站遵循行业规范,任何转载的稿件都会明确标注作者和来源;2.本站的原创文章,请转载时务必注明文章作者和来源,不尊重原创的行为我们将追究责任;3.作者投稿可能会经我们编辑修改或补充。
发表评论
