春节拒喝酒指南:9大招数包教包会!
春节是个热闹的节日,亲朋好友围坐一桌,觥筹交错间洋溢着团圆的喜悦。然而,对不少人来说,这份喜悦却常因“劝酒”而蒙上一层阴影。
面对这样的“难题”,很多人不免感到尴尬甚至无奈。今天,我们就教你九个理由,可以既不驳了对方所谓的“面子”,又能有效拒绝喝酒。
理由一:今天得开车,不能喝酒
酒精会削弱大脑的抑制控制机制,导致驾驶员无法有效抑制不适当的行为,更容易出现危险驾驶行为,比如快速驾驶;还会削弱感知和运动控制能力,表现为反应时间延长、操作不精准以及车道偏移等问题。
更令人担忧的是,驾驶员并不会意识到自己因为喝酒而驾驶能力显著下降。研究发现,血液酒精浓度每增加 0.02%,驾车致命伤害会增加 74%。
对于司机来说,拒绝喝酒不仅是对法律的遵守,更是对自己、家人和所有道路参与者的责任。每一次酒后驾驶,都是一场潜在的悲剧。春节本是团圆的时刻,何必让酒精破坏了这份温暖与安全?
这个拒绝劝酒的理由通常都会奏效,毕竟法律也规定开车不能喝酒。但是还是要小心,对方可能会说可以请代驾,这个时候,我们就可以搬出其它的拒绝劝酒的办法。
理由二:在减肥,教练不让我喝
对于正在减肥的人来说,喝酒可能是最大的“隐藏敌人”。
酒精会改变身体的代谢机制,饮酒后,酒精的代谢产物会促进身体内部的脂肪堆积,尤其是内脏脂肪。
不仅如此,饮酒还会影响人们对食物的选择,无论是饮酒前、饮酒后,甚至次日,都会倾向于摄入高热量食物,以缓冲酒精带来的不适感,或者解酒。而且还会让人吃得更多。
所以,对于正在努力减肥的人来说,饮酒无异于前功尽弃。
喝酒确实会影响人的代谢,我们也有“啤酒肚”的说法。这个措辞不失为一种方法,这个方法只对还算理解你的人有效。
理由三:我喝酒脸红,酒精代谢能力差
喝酒脸红在中国人群中尤为常见,是因为我们虽然能快速将乙醇变为乙醛,但大约有 1/3 的中国人并不能将乙醛快速变为乙酸,乙醛在体内累积扩张血管而出现脸红。
脸红只是乙醛造成的表层现象,在身体内部,乙醛作为一类致癌物,会引起头痛、呕吐、心跳加速等反应,还会增加口咽癌、食道癌、结直肠癌等癌症的发病风险。
是的,“喝酒脸红就是会喝酒”一直是一个误解。相反,喝酒脸红的人恰恰不能喝酒。
这个方法好就好在可信度极高,毕竟,一杯酒“上脸”后,就能证明你真的不能喝。但还是建议你不要开启第一杯,毕竟有了第一杯之后,可能就挡不住第二杯、第三杯了。
理由四:我体检有异常,不能喝酒
一些体检指标异常,可能暂时还不用治疗,但是喝酒会使得情况进一步恶化。
例如,轻度脂肪肝,只需要控制饮食和适度运动就可以恢复正常,但是喝酒会导致脂肪肝进一步加重,甚至达到肝硬化、肝癌的程度;
又如,尿酸轻中度增高(男性≤770μmol/L,女性≤600μmol/L)可以通过控制饮食、增加运动、减轻体重等方式恢复,继续饮酒,尤其是啤酒,可能让尿酸进一步增高,达到必须用药的程度。
这个办法也很有效,例如,一句“我刚查出来尿酸有点偏高,大过年的,您就别让我后面再跑医院了”,就能挡掉很多酒了。
理由五:我在生病,医生说不能喝
酒精对全身多个系统都有影响,可能加重本身存在的疾病,甚至引发危急情况。
有些疾病情况喝酒可能会导致情况更加糟糕,比如胃炎、肝病、胰腺炎、高血压、糖尿病,而很多疾病会因为喝酒而被诱发出来,比如胰腺炎、心律失常、心肌病等。
以下这些情况都有可能出现危及生命的情况。

春节拒喝酒指南:9大招数包教包会!
其实倒也不必回答那么详细,直接说“胃/肝……不好”,就可以推掉很多酒了。如果对方再问,就说自己有胃炎/脂肪肝等。
如果你真的患有这些疾病,切记切记不要饮酒。当然这个套路也有缺点,比如你要是说你胃不好,可能你再大吃大鱼大肉,就说不过去了。
理由六:我在吃药,真的不能喝
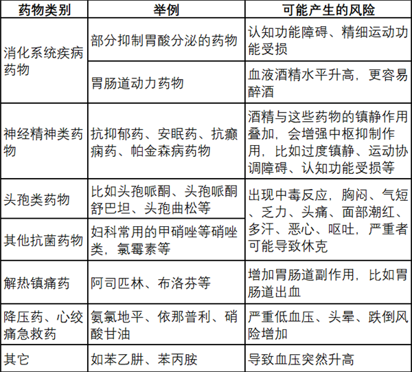
酒精会与某些药物相互作用,增强药物副作用,或者降低药物疗效,所以服药期间不要喝酒。尤其是有些药物,和酒精同服,非常危险!
整理自文献[13]

春节拒喝酒指南:9大招数包教包会!
这个理由很简单。就算没在吃药,拿个药盒在身上,假装一下也无伤大雅。如果真的在吃药,当场把当天的药吃了就最有说服力啦。
理由七:我酒精过敏,有可能要命的
酒精饮料里的乙醇以及生物胺和亚硫酸盐添加剂可能会造成过敏反应,出现鼻炎、瘙痒、面部肿胀、头痛、咳嗽和哮喘反应,并且由于亚洲人代谢乙醛的能力较弱,更容易出现过敏反应。这类过敏人群必须规避饮酒,否则有可能危及生命。
酒精过敏是非常非常严肃的事情,好在大家对酒精过敏也渐渐有了认识。而且酒精过敏这个说辞的好处就是,无需证明,也不影响你正常吃喝,是非常好的方式。但坏处就是,不要被人发现你在别的地方饮酒哦。
理由八:我们备孕呢,不能喝酒
备孕期间,无论男女,都会对婴儿造成负面影响。研究发现,怀孕前三个月饮酒的女性,生下体重较轻、出生百分位数较低和早产的婴儿的风险显著增加,发生新生儿感染的风险更高。
而怀孕前三个月男性饮酒可能增加儿童行为问题风险,比如焦虑/抑郁、思维问题、睡眠问题等。
对于青年夫妻来说,这可以说是非常好的拒绝劝酒的理由了,既不用假装生病,还能获得大家的祝福。
理由九:拒绝喝酒,不需要理由
与其费心编理由,不如直接坦率地告诉对方:“不好意思,我真的不想喝酒。”
酒精能影响人体几乎所有主要器官,从单一组织到复杂器官系统的表现都有所涉及。
在中枢神经系统中,酒精会抑制神经传导活动,破坏脑细胞并导致神经损伤。这不仅表现为短期的协调性障碍、记忆缺失,还可能引发长期的脑萎缩和神经退行性疾病。
此外,饮酒会加重癫痫等神经疾病患者的症状,增加突发死亡的风险。
酒精对心血管系统的危害不可忽视。研究表明,长期饮酒会导致血压升高,诱发高血压和心律失常,甚至增加中风的风险。每天摄入超过14克酒精,患房颤的风险会显著增加。
而在消化系统中,酒精会损害胰腺和肝脏功能,导致急性或慢性胰腺炎以及酒精性肝病。酒精性肝硬化已成为全球主要的死亡原因之一,且女性即使少量饮酒也有更高风险。
此外,酒精还与多种癌症的发生密切相关,包括胃癌、结直肠癌、肝癌和乳腺癌等。酒精代谢产生的乙醛是一种已知的致癌物质,它会引发DNA损伤,增加癌变可能。
如果想委婉一点劝劝对方,可以直接说“大过年的,整点健康的吧”。
但其实喝酒与否是个人选择,而不是餐桌上的义务。就算喝的不是酒,是别的饮料,不喜欢就是不喜欢,不想喝就是不想喝,任何人都不应该强迫另一个人做他不想做的事情。
春节本应该是一个和亲朋好友相聚的开心的日子,切莫因酒桌陋习让春节变了味。
最后,提醒大家尽量少饮酒、不酗酒;祝愿大家不被劝酒,过个开开心心的春节!

春节拒喝酒指南:9大招数包教包会!
参考文献
[1]Fillmore MT, Blackburn JS, Harrison EL. Acute disinhibiting effects of alcohol as a factor in risky driving behavior. Drug Alcohol Depend. 2008;95(1-2):97-106.
[2]Garrisson H, Scholey A, Verster JC, et al. Effects of alcohol intoxication on driving performance, confidence in driving ability, and psychomotor function: a randomized, double-blind, placebo-controlled study. Psychopharmacology (Berl). 2022;239(12):3893-3902.
[3]Taylor B, Rehm J. The relationship between alcohol consumption and fatal motor vehicle injury: high risk at low alcohol levels. Alcohol Clin Exp Res. 2012;36(10):1827-34.
[4]Lieber CS. Relationships between nutrition, alcohol use, and liver disease. Alcohol Res Health. 2003;27(3):220-31.
[5]Scott S, Muir C, Stead M, et al. Exploring the links between unhealthy eating behaviour and heavy alcohol use in the social, emotional and cultural lives of young adults (aged 18-25): A qualitative research study. Appetite. 2020;144:104449.
[6]Kwok A, Dordevic AL, Paton G, et al. Effect of alcohol consumption on food energy intake: a systematic review and meta-analysis. Br J Nutr. 2019;121(5):481-495.
[7]El-Sayed MS, Ali N, El-Sayed Ali Z. Interaction between alcohol and exercise: physiological and haematological implications. Sports Med. 2005;35(3):257-69.
[8]El-Sayed MS, Ali N, El-Sayed Ali Z. Interaction between alcohol and exercise: physiological and haematological implications. Sports Med. 2005;35(3):257-69.
[9]一个优雅拒绝喝酒的理由(不是头孢)
https://mp.weixin.qq.com/s/kcx8vjieXW5WDDYGRBZKIg
[10]Moore AA, Whiteman EJ, Ward KT. Risks of combined alcohol/medication use in older adults. Am J Geriatr Pharmacother. 2007;5(1):64-74.
[11]Varghese J, Dakhode S. Effects of Alcohol Consumption on Various Systems of the Human Body: A Systematic Review. Cureus. 2022;14(10):e30057.
[12]Engler PA, Ramsey SE, Smith RJ. Alcohol use of diabetes patients: the need for assessment and intervention. Acta Diabetol. 2013;50(2):93-9.
[13]Moore AA, Whiteman EJ, Ward KT. Risks of combined alcohol/medication use in older adults. Am J Geriatr Pharmacother. 2007;5(1):64-74.
[14]Traccis F, Presciuttini R, Pani PP, et al. Alcohol-medication interactions: A systematic review and meta-analysis of placebo-controlled trials. Neurosci Biobehav Rev. 2022;132:519-541.
[15]Ehlers I, Hipler UC, Zuberbier T, et al. Ethanol as a cause of hypersensitivity reactions to alcoholic beverages. Clin Exp Allergy. 2002;32(8):1231-5.
[16]Vally H, Thompson PJ. Allergic and asthmatic reactions to alcoholic drinks. Addict Biol. 2003;8(1):3-11.
[17]Bujanda L. The effects of alcohol consumption upon the gastrointestinal tract. Am J Gastroenterol. 2000;95(12):3374-82.
[18]Nykjaer C, Alwan NA, Greenwood DC, et al. Maternal alcohol intake prior to and during pregnancy and risk of adverse birth outcomes: evidence from a British cohort. J Epidemiol Community Health. 2014;68(6):542-9.
[19]Asp J, Bergman L, Lager S,et al. Alcohol exposure prior to pregnancy-does hazardous consumption affect placenta- and inflammatory-mediated pregnancy outcomes? A Swedish population-based cohort study. Acta Obstet Gynecol Scand. 2022;101(12):1386-1394.
[20]Luan M, Zhang X, Fang G, et al. Preconceptional paternal alcohol consumption and the risk of child behavioral problems: a prospective cohort study. Sci Rep. 2022 ;12(1):1508.
策划制作
作者丨蒋永源 第三军医大学内科硕士
审核丨刘子琦 哈尔滨医科大学附属第一医院主任药师
张宇 中国疾病预防控制中心 研究员 国家健康科普专家
闫杰 首都医科大学附属北京地坛医院肝病中心主任医师 科普作家协会会员
下一篇 >>