三波知识百科

展开菜单

国产GPU第一股来了!摩尔线程下周一启动申购

国产GPU第一股来了!摩尔线程下周一启动申购
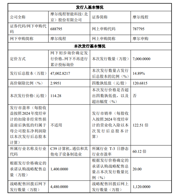
     快科技11月23日消息,根据摩尔线程披露的科创板上市招股意向书,公司将于11月24日正式启动申购。摩尔线程股票代码为“688795”,上市后将成为“国产GPU第一股”。本次发行价为114.28元/股,为今年以来最高发行价的新股,中一签需缴款57140元。     此次公开发行规模为7000万股,发行完成后公司总股本将达47002.8217万股。按发行价计算,摩尔线程上市时市值约为537.15亿元。招股书介绍...

黄仁勋称NVIDIA退出中国市场!国产GPU的春天来了!

黄仁勋称NVIDIA退出中国市场!国产GPU的春天来了!
快科技10月26日消息,“NVIDIA在中国市场的份额已经从之前的95%骤降至0,目前我们已经完全退出了中国市场。”最近,由美国城堡证券(CitadelSecurities)组织的一次活动中,NVIDIA CEO黄仁勋发表了一番引人注目的讲话。2022年以前,NVIDIA靠着领先的GPU架构以及成熟的CUDA生态,在我国大模型训练芯片市场的占比甚至一度接近100%,几乎垄断了这一领域。“我们(美国)实施的政策,导致美国失去了世界上最大的市场之一”,黄仁勋坦言。此前黄仁勋还曾预...

绕开英伟达护城河CUDA!消息称DeepSeek准备适配国产GPU

绕开英伟达护城河CUDA!消息称DeepSeek准备适配国产GPU
快科技2月2日消息,据国内媒体报道称,DeepSeek在研发大模型时绕过了英伟达的护城河CUDA,这让美国不少巨头们感到了很大的威胁,而现在这件事才刚刚开始。DeepSeek真的绕过了CUDA,那这件事意味着什么?对此,北京航空航天大学黄雷副教授接受采访时表示,绕过CUDA,可以直接根据GPU的驱动函数做一些新的开发,从而实现更加细粒度的操作。譬如DeepSeek在多节点通信时绕过了 CUDA 直接使用 PTX(Parallel Thread Execution),其最多只能...

国产GPU龙头景嘉微最新公告:新款图形处理芯片完成流片、封装

国产GPU龙头景嘉微最新公告:新款图形处理芯片完成流片、封装
快科技12月3日消息,今天,国产GPU龙头厂商景嘉微发布了关于公司新款图形处理芯片研发进展情况的公告。公告称,公司新款图形处理芯片(JM11系列)已完成流片、封装阶段工作,初步测试未发现异常,公司将继续推进驱动程序完善与调优,推进芯片功能、性能的全面测试。JM11系列图形处理芯片目前已成功取得阶段性成果,支持国内外主流CPU,兼容Linux、Windows等国内外主流操作系统,支持虚拟化,满足图形工作站、云桌面、云游戏等应用领域。不过其同时表示,该产品尚未完成测试工作,尚未形...

加速国产GPU设计!摩尔线程联手知名EDA企业

加速国产GPU设计!摩尔线程联手知名EDA企业
快科技7月19日消息,摩尔线程官方宣布,与国内EDA(电子设计自动化)行业的知名企业,正式签署了战略合作协议。EDA被称为“芯片之母”,是半导体设计的核心技术,全球市场主要被欧美三大巨头垄断,国内公司还在快速追赶。摩尔线程表示,这一合作旨在加速GPU芯片设计与生产的创新步伐,推动国产EDA工具的广泛应用与技术提升,引领中国集成电路产业自主创新进程,同时顺应全球算力发展趋势,为下一代计算平台的构建贡献力量。双方的战略合作,将围绕芯片设计自动化、数字电路及模拟电路设计流程快速迭代...

国产GPU AI训推达到国际水准!摩尔线程已媲美RTX 4090、A100

国产GPU AI训推达到国际水准!摩尔线程已媲美RTX 4090、A100
快科技6月14日消息,摩尔线程官方宣布,2024年5月份与智谱AI开展了新一轮GPU大模型适配、性能测试,包括大模型推理、基于夸娥(KUAE)千卡智算集群的大模型预训练。测试使用的相关大模型,来自智谱AI基座大模型及其开源版本。测试结果表明,在推理方面,摩尔线程自研全功能GPU显著优于基准对比产品RTX 3090和RTX 4090,其中全部测试用例中优于RTX 3090,在多batch下优于RTX 4090。在训练方面,摩尔线程夸娥千卡智算集群的训练精度与A100集群相比,误...

摩尔线程国产GPU重大里程碑!千卡集群完成30亿参数大模型实训

摩尔线程国产GPU重大里程碑!千卡集群完成30亿参数大模型实训
快科技5月27日消息,摩尔线程、无问芯穹联合宣布,双方已经正式完成MT-infini-3B 3B(30亿参数)规模大模型的实训,基于摩尔线程国产全功能GPU MTT S4000组成的千卡集群,以及无问芯穹的AIStudio PaaS平台。 本次实训充分验证了夸娥千卡智算集群在大模型训练场景下的可靠性,同时也在行业内率先开启了国产大语言模型与国产GPU千卡智算集群深度合作的新范式。据悉,这次的MT-infini-3B模型训练总共用时13.2天,全程稳定无中断,集群训练稳定性达...

5款显卡上阵!武汉研制国产自主设计GPU量产:性能媲美11年前AMD嵌入式显卡

5款显卡上阵!武汉研制国产自主设计GPU量产:性能媲美11年前AMD嵌入式显卡
快科技5月7日消息,武汉凌久微电子宣布,自主设计的第二代GPU量产。 按照官方的说法,GP201核心频率为1200MHz(支持动态调频),显存最大支持32GB(支持DDR4、LPDDR4、LPDDR4X),数据传输速率最高是4266Mbps。此外,这款芯片还支持龙芯、飞腾、申威、海光和鲲鹏等国产处理器,同时还支持麒麟、UOS、VxWorks、翼辉、天脉和锐华等国产操作系统。 GP201单精度浮点算力为1.2 Tflops,支持4K 60Hz显示、H.256 解码,...

国产GPU厂商景嘉微成功研发“景宏系列”AI算力产品:适配主流CPU、操作系统

国产GPU厂商景嘉微成功研发“景宏系列”AI算力产品:适配主流CPU、操作系统
    快科技3月14日消息,国产GPU龙头厂商景嘉微近日宣布,景宏系列高性能智算模块及整机产品研发成功,将尽快面向市场推广。景宏系列是面向AI训练、AI推理、科学计算等应用领域的高性能智算模块及整机产品,支持INT8、FP16、FP32、FP64等混合精度运算,支持全新的多卡互联技术进行算力扩展。适配国内外主流CPU、操作系统及服务器厂商,能够支持当前主流的计算生态、深度学习框架和算法模型库,大幅缩短用户适配验证周期。目前来看,随着AI技术进一步发展,通...

比AMD/NV抢先上5nm 国产GPU厂商沐曦:自主设计架构

比AMD/NV抢先上5nm 国产GPU厂商沐曦:自主设计架构
     在GPU芯片领域,国内已经有多家厂商追赶AMD/NVIDIA,其中包括景嘉微、芯动科技、摩尔线程、沐曦等,其中沐曦公司的GPU最为激进,直指5nm工艺,要知道AMD及NVIDIA的5nm GPU芯片都没有宣布。     据报道,这家公司未来将推向市场的GPU产品主要是“针对异构计算等各种应用的高性能通用GPU芯片,拟采用5nm工艺技术,专注研发全兼容主流生态的国产高性能GPU芯片”,面向科学计算、数据中心及...

硬件追上GTX 1050 国产GPU公司景嘉微:JM9系列后续持续优化

硬件追上GTX 1050 国产GPU公司景嘉微:JM9系列后续持续优化
       在GPU领域,国产品牌也在奋力追赶,去年底长沙景嘉微公司推出了新一代JM9系列GPU,采用14nm工艺,目前发布的是低端型号,性能远不如GTX 1080,也就是达到GTX 1050显卡级别,好处是30W功耗比后者的75W低了一半。除了GPU硬件之外,GPU软件生态也是至关重要的,软件适配也会影响GPU发挥,日前就有投资者询问了景嘉微这方面的问题,指出软件适配方面当前进展如何?软件能力是否可以激发大部分硬件性能?对于这一问题...

国产最先进GPU研发中 性能可追GTX 1080显卡

国产最先进GPU研发中 性能可追GTX 1080显卡
在CPU处理器领域,国产已经涉足了ARM、MIPS甚至X86等多种指令集架构,不论自研还是授权都已经有所成就,但在GPU领域,国内厂商面对AMD、NVIDIA两座大山恐怕连影都追不上。GPU市场的门槛太高,所以国内搞GPU自主研发的公司也有不少,但是作出成绩的不多,长沙景嘉微公司以军用GPU起家,此前研发的JM5400 GPU已经实现了军用领域的国产替代。根据资料,长沙景嘉微电子股份有限公司成立于2006年4月,是国内军用图像险控龙头企业,主要产品为军用图形险控、小型专用雷达...